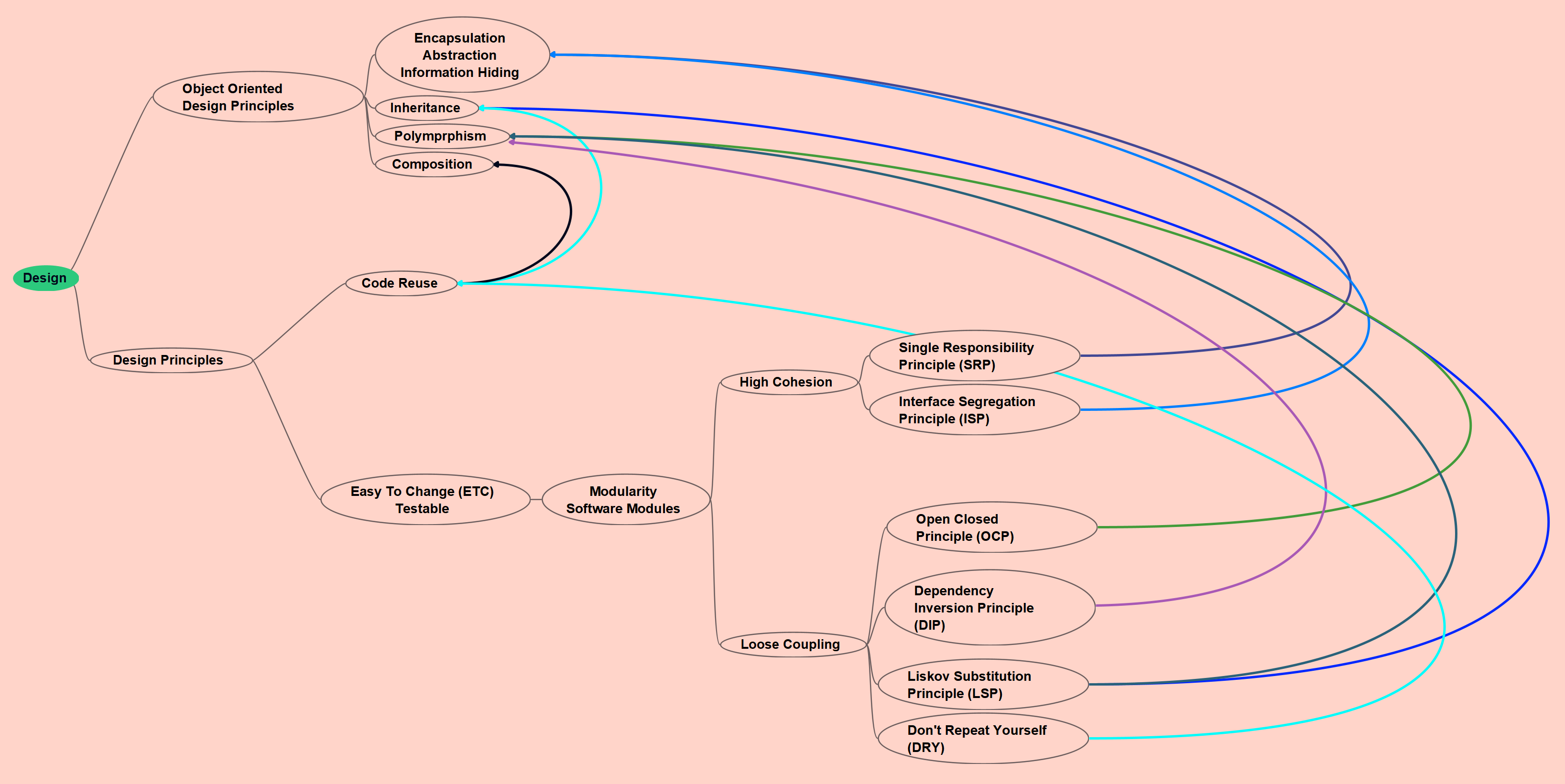
Design RelationshipsSee Also:CompositionCouplingInheritancePillars of OOP06 June 2025Using the new keywordRelationship between Dependency Inversion, Dependency Injection, Inversion of Control, and SOLID